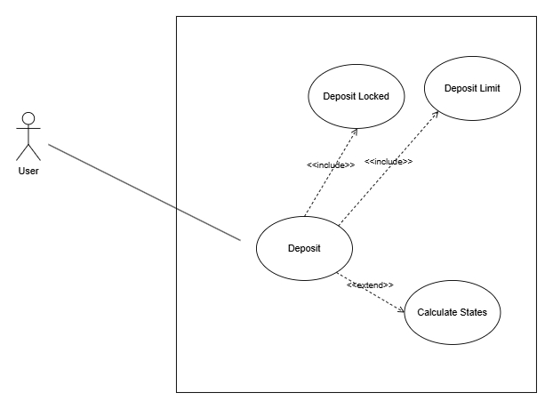
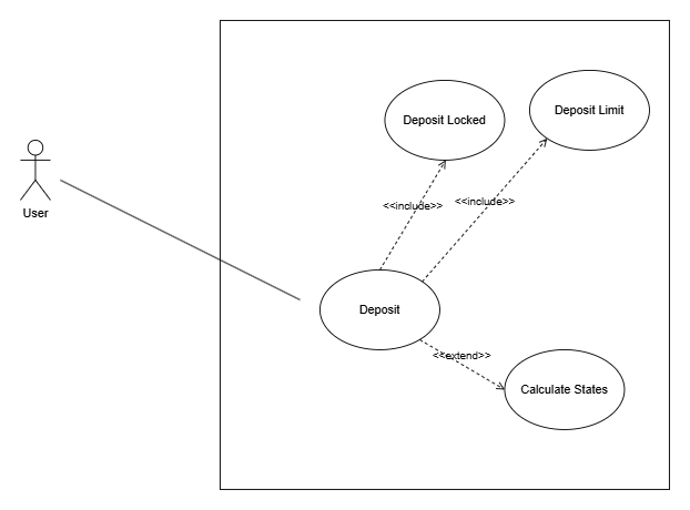
Deposit
In order for user to make a deposit on the protocol, User can make a request to the Deposit method on the Protocol with the SRWA User Badge and the bucket of assets that the User wants deposited.
Protocol will first verify if the deposits for that particular pool are locked. If the deposit is allowed, next thing the Protocol will verify is if there is a limit on a pool and if that limit is reached.
If deposit is not locked and limit is not reached, Protocol will then calculate the price of the SD Token, Users accrued interest if there's any, total deposit balance of SD Token and the asset and Users balance in SD Token. After that, Protocol will update Protocol deposit balance and Users deposit balance in SRWA User Badge and transfer deposited assets to the Pool.

Deposit operation in general is pretty straightforward, anyone can make a deposit anytime by sending a SRWA User Badge and a bucket of assets to the protocol. However, there are some risk management methods in place that admins can utilize if needed, like deposit locking and deposit limit, so the protocol will first verify if the depositing is not locked at the moment and if there is a limit for the asset that is being deposited. If deposit is allowed, protocol states and the SRWA User Badge deposits are updated and the operation is done.